毛囊作为皮肤组织的重要附属物,在毛发生长、体温调节、分泌等方面发挥着重要作用。然而,对于成年人来说,严重损伤的皮肤及脱发导致的毛囊严重退化或受损,会导致毛发无法再生。自体毛囊移植由于继发性创伤和有限来源限制了其应用,而同种异体移植则会引发免疫排斥反应导致毛囊重建失败。生物3D打印技术能够精准控制多种活细胞、生物材料、生长因子或其组合的三维空间分布,高度模拟复杂组织的结构和特性,进而诱导组织再生。因此,借助生物3D打印技术构建仿生多细胞支架有望解决毛囊和毛发再生难题。
近日,中国科学院上海硅酸盐研究所吴成铁研究员带领的研究团队在无机材料结合多细胞的生物3D打印用于毛囊及毛发再生方面取得重要进展。该研究团队设计了一种模拟皮肤毛囊和血管结构的仿生3D多细胞微图案,并通过将硅酸镁纳米微球(MS)引入3D微图案来调控多种细胞活性,实现毛发和血管的同时再生。
图1.生物3D打印含硅酸镁的仿生3D多细胞微图案用于毛发和血管再生
该团队运用生物3D打印技术,实现了真皮毛乳头细胞(HHDPC)和血管内皮细胞(HUVEC)的仿生图案化空间排布。带有红色荧光标记的血管内皮细胞呈现网络状分布,模拟皮肤真皮中密集的血管网络;带有绿色荧光标记的真皮毛乳头细胞呈现聚集性点状分布,模拟皮肤组织中的毛囊。这种仿生三维微图案能够在体外培养过程中保持稳定,微图案中的细胞活性在体外培养长时间(21天)仍然能够维持高活性。

图2.生物3D打印多细胞微图案支架中HUVEC和HHDPC的空间分布和细胞活性。(a) 荧光图像显示了微图案中HUVEC(红色荧光)和HHDPC(绿色荧光)的仿生空间分布,模拟了皮肤组织中的血管网络和毛囊结构。(b) 多细胞微图案的三维立体图像。(c) 体外培养21天期间不同MS含量的3D多细胞微图案中的细胞活性统计。(d) Co-GM、Co-2MS-GM、Co-4MS-GM和Co-6MS-GM微图案体外培养第1、7、14和21天的细胞活/死染色照片(活细胞:绿色,死细胞:红色)。
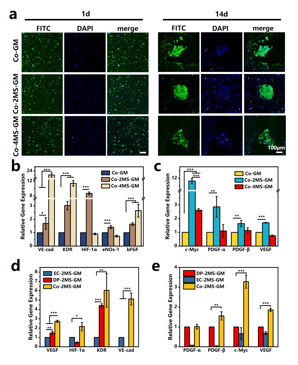
体外表征结果显示Co-2MS-GM多细胞微图案中成血管和毛囊发育相关基因显著高表达,表明其兼具高成血管和成毛囊活性。在体外培养过程中观测到真皮毛乳头细胞自发迁移并聚集,形成类似真皮毛乳头结构的致密三维细胞球,为毛囊的形态发育奠定了基础。

图3.生物3D打印微图案多细胞支架的血管和毛囊生成活性表征。(a)Co-GM、Co-2MS-GM和Co-4MS-GM支架中HHDPC培养1天和14天的共聚焦荧光显微照片。在3D共培养过程中,HHDPC三维细胞球逐渐形成。生物3D打印Co-GM、Co-2MS-GM和Co-4MS-GM微图案中(b)成血管相关基因和(c)毛囊分化相关基因的表达水平。多细胞共培养和单细胞培养系统中(d)成血管相关基因和(e)毛囊分化相关基因的表达水平对比。
接下来,该团队先后通过裸鼠模型和雄激素脱发(AGA)小鼠模型验证3D多细胞微图案的体内生物学活性。在裸鼠皮肤损伤修复的体内实验中,含MS的3D多细胞微图案能够有效促进新生皮肤组织中的血管化和毛囊重建。此外,通过建立雄激素性脱发小鼠模型进一步证实Co-2MS-GM多细胞微图案具有优异的促毛发再生效果,为毛囊退化和毛发缺失等相关疾病的治疗提供新策略。

图4.裸鼠皮肤缺损实验中血管化和毛囊再生的组织学分析。(a)CD31免疫荧光染色结果显示,第14天Co-2MS-GM组皮肤组织中有最致密的血管(蓝色:细胞核,绿色:CD31蛋白)。(b)第30天,Co-2MS-GM组的免疫荧光图像中K5(绿色)和AE13(红色)蛋白的阳性表达增强,表明Co-2MS-GM多细胞微图案有效重建毛囊结构。再生皮肤组织中新生(c)血管和(d)毛囊的定量统计。

图5.雄激素性脱发(AGA)C57BL/6小鼠的体内皮肤修复和毛发再生实验。(a)空白组、GM组和Co-2MS-GM组在术后第0、7、15、25和40天时的小鼠皮肤伤口部位照片,(b)相对伤口面积统计和(c)毛发覆盖率统计结果。(d)新生毛发的SEM图片和毛发直径的统计分析。(e)第25天小鼠皮肤样本的H&E染色。(f)Ki67的免疫荧光染色照片显示Co-2MS-GM组皮肤组织中密集分布着活跃的毛囊。(g)新生毛囊数量的统计结果。
该研究成果以“3D multicellular micropatterning biomaterials for hair regeneration and vascularization”为题发表在Materials Horizons期刊。论文链接:https://doi.org/10.1039/D3MH00528C,并申请专利一项。该论文第一作者为上海硅酸盐所博士研究生马景阁(已毕业),通讯作者为吴成铁研究员。
此外,针对植入物周围免疫微环境对于毛囊周期及再生的影响,该团队基于钼元素的免疫调节作用开发了一种基于钼酸钙(CM)纳米颗粒的生物墨水,并引入真皮毛乳头细胞和巨噬细胞构建出具有免疫调节功能的多细胞支架。支架通过释放Mo离子诱导巨噬细胞极化为M2表型,形成抗炎免疫微环境进一步刺激了真皮毛乳头细胞中毛囊生长期相关细胞因子的分泌。研究团队通过裸鼠创面、皮下植入和小鼠的雄激素脱发三种动物模型证实了该支架的免疫调节和诱导毛发再生作用。该研究成果以“3D bioprinting of calcium molybdate nanoparticles-containing immunomodulatory bioinks for hair regrowth”为题发表在Nano Today期刊。论文链接:https://doi.org/10.1016/j.nantod.2023.101917,并申请专利一项。该论文第一作者为上海硅酸盐所博士研究生吴金福,通讯作者为吴成铁研究员。

图6.基于含钼酸钙的生物墨水,利用具有免疫调节功能的多细胞支架促进毛发再生
相关研究得到了国家重点研发计划和国家自然科学基金、中国科学院创新交叉团队、上海市科委等基金的支持。