神经负责调节人体各种生理活动,在组织修复过程中可作为机体的一部分激活组织内在的再生机制,因此通过对神经进行调控有望实现对不可逆损伤以及难治性病理状态的修复和治疗。心肌梗死严重威胁着人类的生命健康,由于心肌细胞不能增殖,受损的心肌组织往往难以恢复,而是通过药物及手术等方式避免其进一步恶化。神经网络在监测和协调心脏生理活动方面起到不可或缺的作用。心脏状态由末梢神经纤维监测,交感神经和副交感神经共同调节心脏的生理功能,并纠正异常状态。有研究表明,神经元对心肌细胞成熟和心肌组织再生有积极作用,而神经干细胞可以分化为神经元并具有自我更新的潜力,有望作为活性修复成分来实现对心肌病理状态的自适应调节。
近日,中国科学院上海硅酸盐研究所吴成铁研究员带领研究团队对无机材料诱导的预神经化生物3D打印支架在心肌梗死修复方面的作用进行研究。生物材料和细胞之间的相互作用可以触发其内部生物过程,团队利用无机生物材料硅酸锶对神经干细胞进行诱导,以生物相容性水凝胶GelMA为基体,设计一种生物3D打印预神经化心肌修复支架。团队发现,硅酸锶释放出的离子浓度对支架中神经干细胞的分化方向具有明显的调节作用,在支架中引入的硅酸锶微粒,使支架中的神经干细胞更倾向于分化为成熟的神经元,从而对支架进行“预神经化”。体外共培养实验表明,预神经化支架能够显著促进心肌构建体中心肌细胞结构及功能的成熟,实现心肌细胞的同步搏动。通过大鼠心肌梗死模型的体内实验进一步发现,预神经化支架可激活四种与心脏保护相关的典型昼夜节律基因,从而促进心功能恢复,缓解心室重塑,并加速梗死区域的血供重建,表明预神经化支架具备从系统的角度激活组织修复的潜力。这种利用无机活性材料硅酸锶诱导的预神经化支架可能为心肌梗死修复提供一种新的思路。
该研究成果以“Inorganic Biomaterials Inducing Scaffolds Pre-neuralization for Infarcted Myocardium Repair”为题近日被Advanced Materials期刊接收(DOI:10.1002/adma.202419765),并申请一项发明专利。论文第一作者为上海硅酸盐所博士研究生王之栩,通讯作者为吴成铁研究员。相关研究得到国家重点研发计划、国家自然科学基金、中国科学院青年创新团队项目和江苏省基础研究计划等项目的资助。

图1. 预神经化支架及其应用于心肌梗死修复的示意图。生物3D打印支架中的神经干细胞通过硅酸锶诱导分化为成熟的神经元。在植入心肌梗死大鼠体内后,预神经化支架通过调节与心肌保护相关的昼夜节律基因加速梗死心肌修复。

图2. 硅酸锶诱导神经干细胞支架的神经元分化行为。a)活/死染色图像。b)神经干细胞在支架内的铺展形态。c)支架内神经干细胞的神经元分化相关基因表达。d-f)培养不同天数的5SS-GelMA-NSC支架内神经干细胞的基因表达。g-i)GelMA-NSC和5SS-GelMA-NCS支架内神经干细胞的不同分化方向特异性蛋白的免疫荧光染色及阳性细胞统计数据。

图3. 植入支架后大鼠的心脏功能恢复情况。a)植入4周后左心室超声心动图。b)植入4周后FS(缩短分数)、EF(射血分数)、LVID(收缩末期左心室内径)和LVIDd(舒张末期左心室内径)的统计分析。c)植入1周和植入4周FS、EF、LVIDs和LVIDd的比较。d)EF、FS、LVIDs和LVIDd从1周到4周的变化。

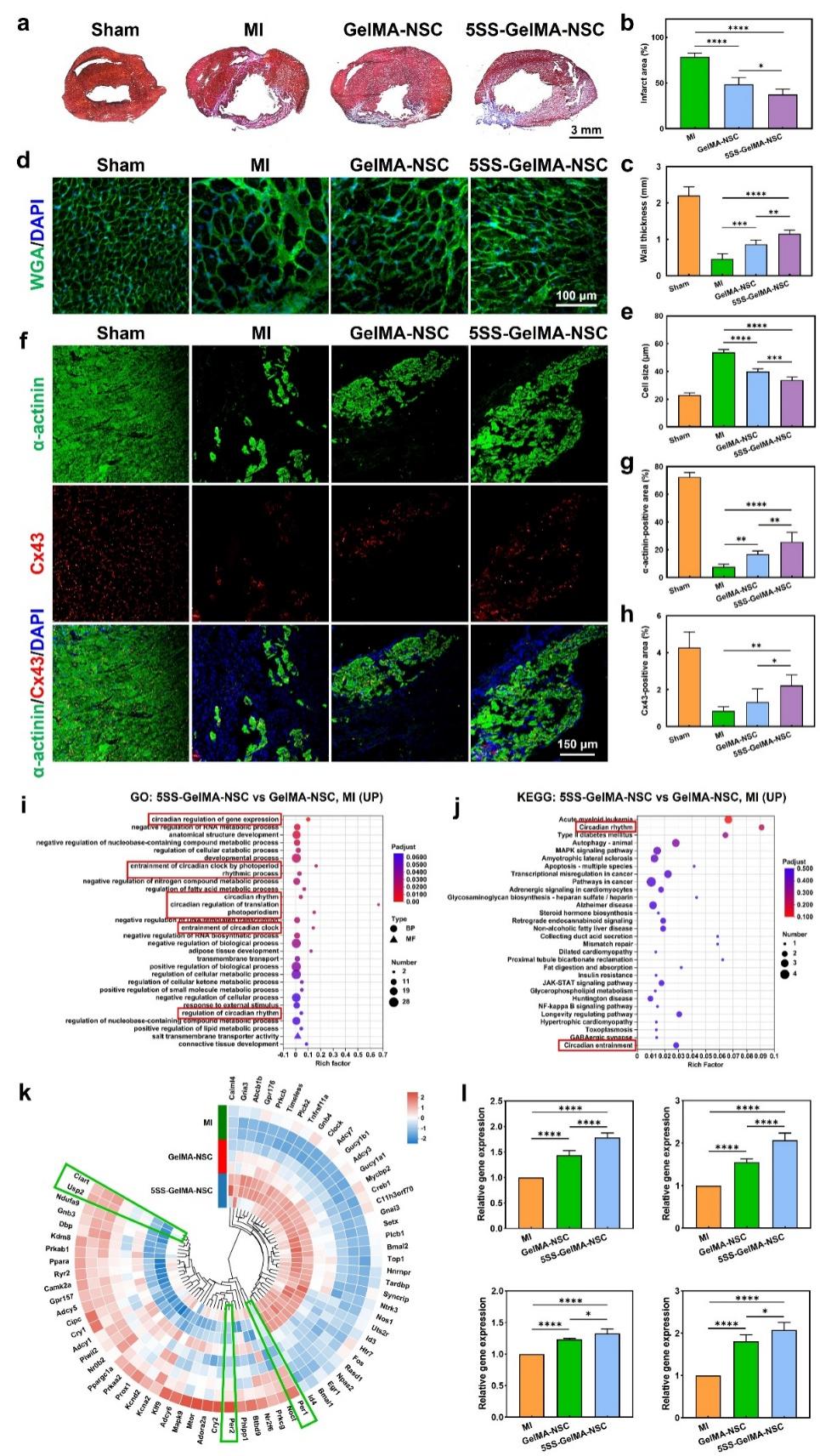
图4. 植入支架后第4周大鼠心脏梗死区的表征。a)大鼠心脏切片的Masson染色。b-c)心脏梗死面积和左心室壁厚度的统计分析。d)左心室心肌WGA染色图像。e)心肌细胞尺寸的统计分析。f)左心室心肌组织α-actinin和Cx43蛋白免疫荧光染色。g-h)α-actinin和Cx43阳性面积比例。i-j) 植入预神经化支架后上调差异表达基因GO和KEGG分析,红框所示为昼夜节律相关条目。k)昼夜节律相关差异表达基因的圆圈热图,绿框所示为与心肌保护有关的关键昼夜节律基因。l)四个心肌保护相关昼夜节律基因的RT-qPCR检测验证。