在锂离子电池正极材料的研究过程中,传统实验方法长期依赖“试错法”的研发模式,面临着周期长、成本高、效率低等突出挑战。随着新能源产业对电池性能要求的不断提升,这种单一依赖实验手段的方式已难以满足高性能正极材料精准设计的需求。尤其在涉及多个性能指标的协同优化时,各目标之间往往存在相互制约,使得优化过程难度倍增,研究具有较大的盲目性,严重制约了新型锂电正极材料的高效研发。
针对上述问题,中国科学院上海硅酸盐研究所刘建军研究员团队将实验研究、计算模拟与人工智能技术深度融合,构建了高效协同的智能研发体系。该体系显著提升了材料设计的精准性与研发效率。依托该体系,团队已设计出多种新型锂离子电池正极材料,并在多项关键性能指标上实现突破,相关成果已发表在Advanced Materials、Materials Today材料领域高水平期刊上。
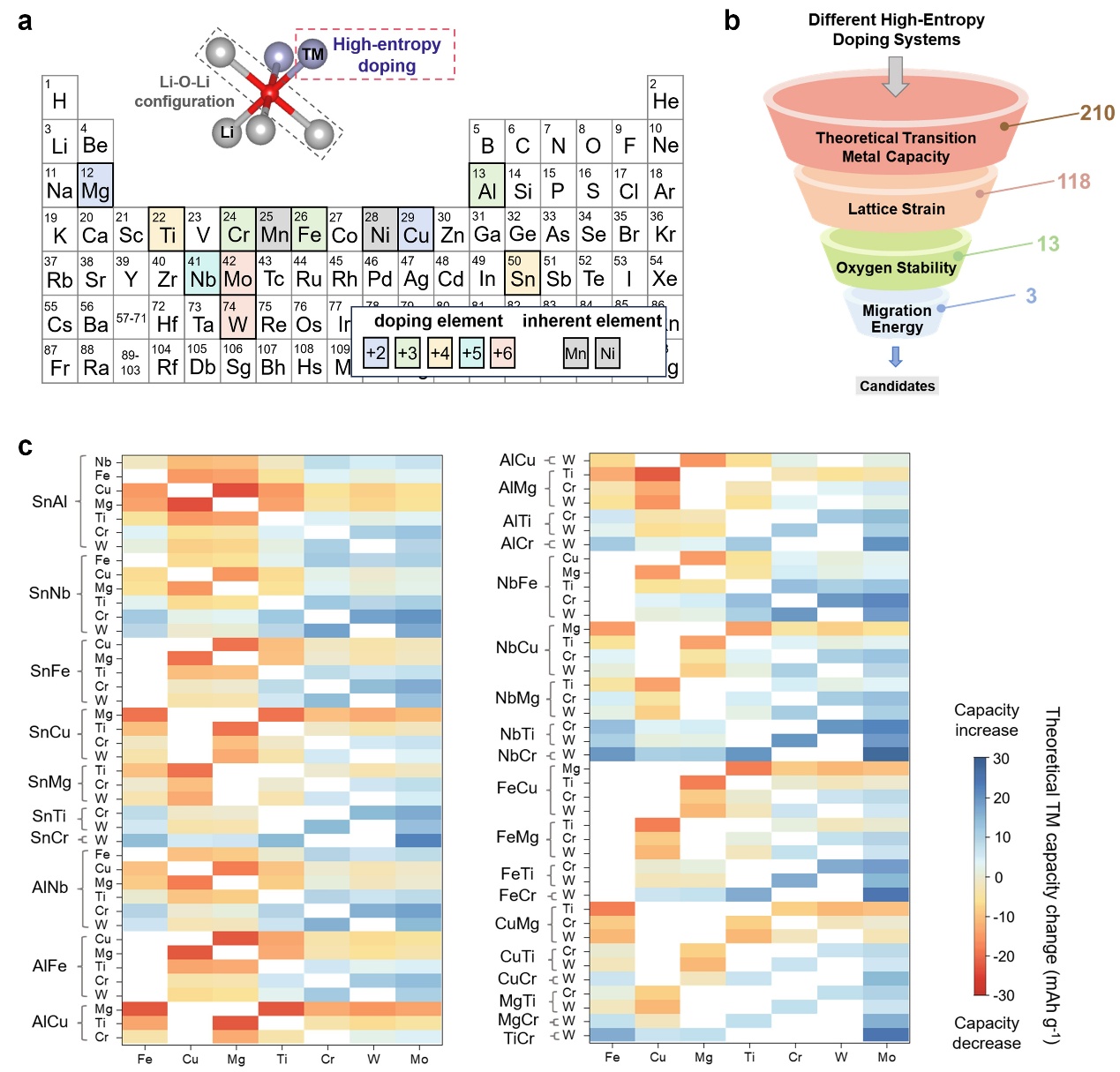
实现富锂层状正极材料容量与电压稳定性的协同优化一直是材料设计领域的一大挑战。其性能退化主要源于严重的晶格应变、不可逆的氧释放以及过渡金属的迁移等问题,多个因素相互制约,导致难以建立有效的构效关系。针对这一难题,研究团队综合运用密度泛函理论计算、机器学习和实验验证等多种手段,围绕复杂的多元素掺杂体系,构建了涵盖电化学活性、晶格应变、氧稳定性与过渡金属迁移势垒的多层级筛选策略,并借助AI进行关联性挖掘,首次发现替代元素耦合多面体畸变参数D+σ2是影响循环过程中结构稳定性的关键特征。基于预测结果开发的富锂层状正极材料表现出卓越的电化学性能:300次循环后容量保持率高达95.8%,电压衰减率低至每循环0.02%。该研究不仅获得了高性能富锂正极材料,也提出了一种普适性的材料理性设计方法,为多目标协同优化提供了全新思路,显著提高研发效率。相关成果以“Modulating Coupled Polyhedral Distortion in Li-Rich Cathodes for Synergistically Inhibiting Capacity and Voltage Decay”为题,发表在材料领域期刊Advanced Materials上。上海硅酸盐所博士研究生崔琴文为该论文第一作者,刘建军研究员为通讯作者。
钴金属因其在调节电荷分布和稳定晶体结构方面的重要作用,长期被视为高镍正极材料实现优异电化学性能不可或缺的元素。然而,钴资源稀缺、价格高昂,推动业界加快对低钴甚至无钴正极材料的研发。研究发现,无钴高镍材料在充放电过程中容易出现局部电荷分布不均,导致晶格收缩与拉伸应变,从而诱发结构相变并逐步积累劣化效应,成为制约其性能稳定性的关键难题。通过第一性原理计算与原位表征技术的协同应用,研究团队发现Fe离子具有自适应电荷补偿(charge compensation)效应,基于此设计并合成了新型二元高镍正极材料LiNi0.85Fe0.15O2。该材料有效抑制了高镍体系中常见的结构相变问题,展现出218 mAh g⁻¹的高初始容量,并彻底避免了无钴正极中常见的Li⁺/Ni²⁺反位缺陷,为无钴高镍正极材料的理性设计提供了新思路。相关成果以题为“Adaptively-generated multivalent active sites suppress destructive phase transition in high-nickel layered oxide cathodes”发表在材料领域期刊Materials Today上。上海硅酸盐所博士研究生李毅为该论文第一作者,厦门大学杨勇教授、上海硅酸盐所周钲洋副研究员和刘建军研究员为共同通讯作者。
以上相关研究得到了国家重点研发、自然科学基金委重点项目的资助与支持。
论文链接:
https://doi.org/10.1002/adma.202505616
https://doi.org/10.1016/j.mattod.2025.05.016

富锂正极材料多元素掺杂体系的多层级筛选策略

富锂正极材料LNMO-MANF的电化学性能

基于取代元素耦合多面体畸变参数的机器学习模型

LNO和LNF8515的晶体结构变化和电荷分布

LNO和LNF8515的电化学性能

LNO和LNF8515脱锂过程的理论计算