骨组织精细的多级结构是其独特的力学和生物学功能的基础,而在胶原合成与矿化等骨修复过程中细胞需要大量能量。现有支架材料虽然可以构建大孔通道结构,但难以模拟天然骨的精细结构,且局部存在能量供应不足问题,限制了骨再生效率。有趣的是,在自然界中灵芝菌丝与植物根系可以形成高效共生结构体系。菌丝为植物体提供水分和营养物质,植物体为菌丝提供生长框架,形成物质交换的连续通路。同时灵芝菌丝也能在生长过程中自发交织,构建高比表面积和微纳米级多孔的三维网络。受到这一特性启发,我们将生态学中共生结构体系转化为生物材料工程策略:以3D打印生物陶瓷为“植物体”框架,调控菌丝体在生物陶瓷框架中自生长,形成兼具仿生多级结构和生物活性组分的菌丝体生物陶瓷共生支架,解决当前组织工程与再生医学领域的细胞能量代谢难题。
近日,中国科学院上海硅酸盐研究所吴成铁研究员、马红石副研究员团队,在灵芝菌丝体生物陶瓷共生支架促进骨再生领域取得重要进展。研究团队提出了一种仿生共生工程策略,通过改变培养条件、外场光照等,动态调控灵芝菌丝体生长状态,实现在3D打印生物陶瓷表面及百微米级中空管道内部自生长出菌丝体纳米结构。研究发现该支架中菌丝多级结构可以激活YAP/Piezo机械传导信号通路,同时作为“活性成分库”,持续释放包括多种离子与葡萄糖在内的生物活性组分。这一过程协同重塑了干细胞的能量代谢模式与线粒体功能,从而显著上调成骨相关基因与蛋白的表达促进成骨分化。动物体内实验进一步证实,菌丝体生物陶瓷共生支架在植入兔股骨髁部骨缺损后,能够显著增强体内能量代谢,促进新生骨组织长入,实现高效骨缺损修复。该研究提出微生物自生长与3D打印技术相结合的生物制造新方法,有望为构建加速骨组织再生的仿生材料提供一种新策略。
该研究成果以“Biomimetic Symbiotic Engineering: Mycelial Bioceramics to Activate Energy Metabolism for Enhanced Osteogenesis”为题,发表在Advanced Materials期刊上(Advanced Materials,2026,DOI:10.1002/adma.202516328),并申请了一项发明专利。论文的第一作者为上海硅酸盐所博士研究生黄吉意,通讯作者为吴成铁研究员和马红石副研究员。相关研究得到了国家重点研发计划、国家自然科学基金、上海市科委、中国科学院青年创新促进会等基金/项目的资助。

图1. 用于激活能量代谢促进骨再生的菌丝体生物陶瓷共生支架的设计、构建及生物学效应机理示意图。

图2. 菌丝体生物陶瓷共生支架的设计与制备。a) (i) 明胶-菌丝混合液的制备,(ii) TCP生物陶瓷的制备,以及(iii) 菌丝体生物陶瓷共生支架的构建。b) 不同菌丝浓度下,培养不同天数后各支架的照片和显微图像。c) 菌丝浓度为1.0 mg/mL时,支架质量随时间变化的定量统计。d) 不同菌丝浓度下培养3天后,各支架的SEM图像。e) 菌丝在具有多种复杂框架的生物陶瓷中生长情况。借助灵芝菌丝自生长的特性,通过调控菌丝浓度、陶瓷框架可以构建具有各种复杂宏/微观结构的菌丝体生物陶瓷共生支架。

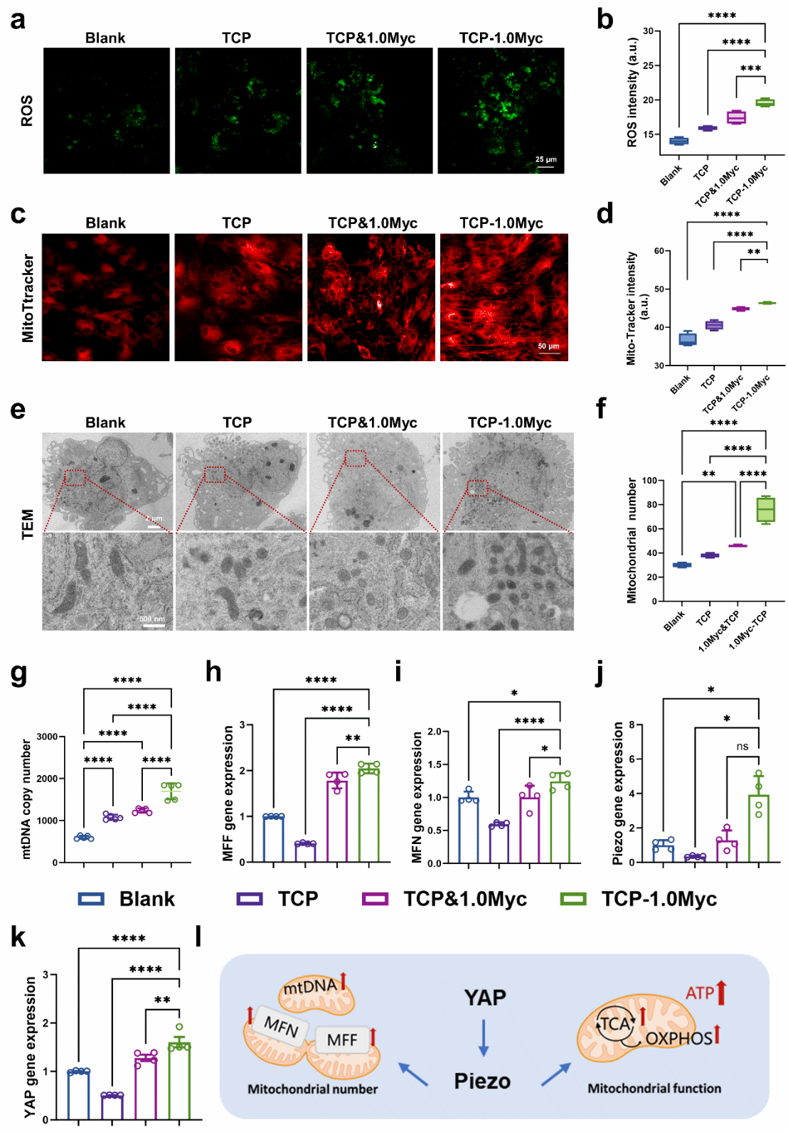
图3. 菌丝体生物陶瓷共生支架对骨髓间充质干细胞(rBMSCs)的线粒体生物过程影响。设置空白对照组:无任何处理;TCP&1.0Myc 组:将含有rBMSCs的TCP 生物陶瓷置于 Transwell 上室中,下室培养板中加入与 TCP-1.0Myc 组等量的菌丝进行培养;TCP-1.0Myc组:含有rBMSCs的TCP-1.0Myc。a) 活性氧荧光染色的代表性免疫荧光图像,以及 b) 荧光强度定量分析(比例尺 = 25 μm)。c) 线粒体标记荧光染色(红色)的代表性免疫荧光图像,以及d) 荧光强度定量分析(比例尺 = 50 μm)。e) 线粒体的透射电镜图像。f) 各组细胞中线粒体数量定量分析。g) mtDNA拷贝数量。h, i) 线粒体融合与裂变相关基因(MFF 和 MFN)表达。j, k) 机械信号转导相关基因(Piezo 和 YAP)表达。l) YAP/Piezo机械转导信号通路参与线粒体生物发生的示意图。TCP-1.0Myc生物陶瓷共生支架激活YAP/Piezo机械转导信号通路促进细胞线粒体生物发生,从而提高细胞能量代谢水平。

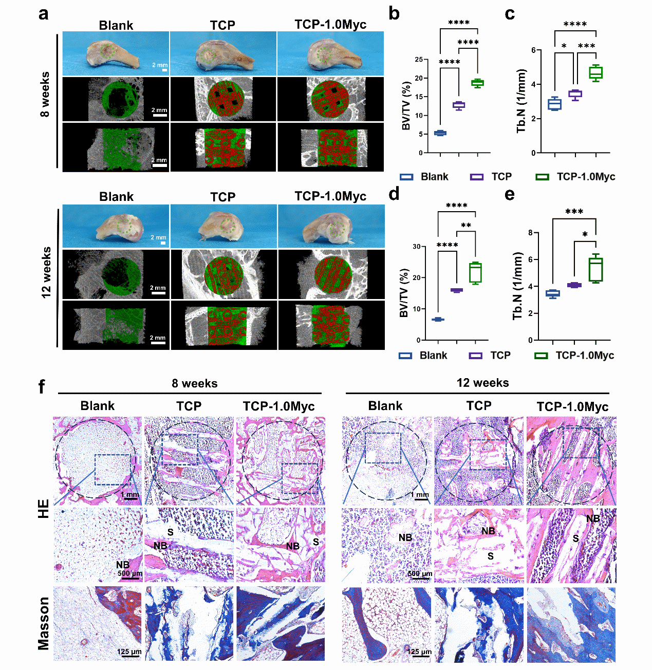
图4. 植入支架后兔股骨髁骨缺损的骨再生情况。a) 术后8周和12周取材的股骨组织照片以及相应骨缺损部位的显微计算机断层扫描(Micro-CT)三维重建图像(植入材料为红色,新生骨为绿色)。比例尺 = 2 mm。b, d)在8周和12周时,骨缺损区域的骨体积分数(BV/TV)定量分析。c, e)在8周和12周时,骨缺损区域的骨小梁数量(Tb.N)定量分析。f) 在8周和12周时新生骨组织的H&E和Masson染色图像。NB:新生骨;S:材料。TCP-1.0Myc生物陶瓷共生支架在动物体内显著促进了新生骨组织的形成。

当前位置:
